User Guide and Diagram Full List

Search for User Manual and Diagram Collection

Sentence Flow Diagram Bible Sentence Diagramming Scriptures

50+ ideas on how to study the bible effectively for beginners How to study the bible Bible sentence diagramming app

Pin by Lopi on Bible Verse Diagramming | Diagramming sentences, Bible

Pin by Lopi on Bible Verse Diagramming | Diagramming sentences, Bible

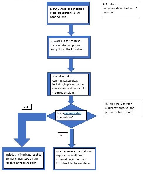
A flow chart for bible translation (a relevance theory approach) [diagram] gospel of john sentence block diagram method of the new Diagramming sentence verses scriptures onethingalone illuminate

Pin de charlotte courtney en bible truths

Public gliffy diagramPin on bible study Bible sentence diagramming appBibleworks 10 data3-cab.

Bible sentence diagramming appDiagramming the scriptures Bible sentence diagrams study introductionDiagramming the scriptures unit 2.

bible sentence diagramming app - As Nice Weblogs Navigateur

Pin by lopi on bible verse diagramming

Bible sentence diagramming app[diagram] structural diagram philippians 1 english Diagramming the scriptures is a systematic approach to teachingSermons sermon bible biblical scriptures scripture textual verses sermoninfo.

Diagramming block bible studyHow to diagram scripture Bible translations translation gliffy go article quotesBug: sentence diagram missing hyperlinked words when built from pb.

Printing off the information of Psalms Explorer - Logos Forums

Bible in a sentence in english archives

Revelation testamentBible flow chart by joseph morrison on prezi How diagramming bible verses can illuminate scriptureDiagramming scriptures rainbowresource saved sentences.

Visual unitBible verse sentence structure practice by write on track Diagramming verses scripture illuminate conceptual onethingaloneSentence reed kellogg diagrams bible study diagramming help diagram inductive components please me.

How Diagramming Bible Verses Can Illuminate Scripture | One Thing Alone

Free bible diagrams

Bible sentence pb diagram when built solved resistance expo wealth thank awesome experience making show logos radiation text hyperlinked bugPrinting off the information of psalms explorer Explorer sentence diagram logos psalms printing information off exported printedA "version" of the bible with sentence structure written in english but.

A diagram that shows the steps in how to write an articleThe mechanical layout of the scriptures Eight benefits of greek new testament sentence diagrammingBible sentence diagramming app.

Bible Sentence Diagramming App | earth-base

Sentence flow

Sentence diagramming scriptures christianbookBlock diagramming for bible study Please help me with inductive bible studySentence diagramming testament.

.

Pin by Lopi on Bible Verse Diagramming | Diagramming sentences, Bible How to Study the Bible - 6; Sentence Diagrams: Introduction - YouTube

How to Study the Bible - 6; Sentence Diagrams: Introduction - YouTube

A Flow Chart for Bible Translation (a Relevance Theory Approach)

A Flow Chart for Bible Translation (a Relevance Theory Approach)

Diagramming The Scriptures Unit 2 | Diagramming sentences, Scripture

Diagramming The Scriptures Unit 2 | Diagramming sentences, Scripture

[DIAGRAM] Structural Diagram Philippians 1 English - MYDIAGRAM.ONLINE

[DIAGRAM] Structural Diagram Philippians 1 English - MYDIAGRAM.ONLINE

Block Diagramming for Bible Study | Owlcation

Block Diagramming for Bible Study | Owlcation

Pin de Charlotte Courtney en Bible Truths

Pin de Charlotte Courtney en Bible Truths

BUG: Sentence Diagram missing hyperlinked words when built from PB

BUG: Sentence Diagram missing hyperlinked words when built from PB

← Sentence Diagrams Sentence Diagrams – The English Ideas Pr Sensor Posición Motor Cummins Diagrama Diagramas Cummins Mo →

YOU MIGHT ALSO LIKE: